COVID QUO VADIS
De TARENTINO
Révision datée du 18 juillet 2021 à 17:01 par Ange (discussion | contributions) (→Une autre recherche vérifiée)
Array
11/01/2026
Sommaire
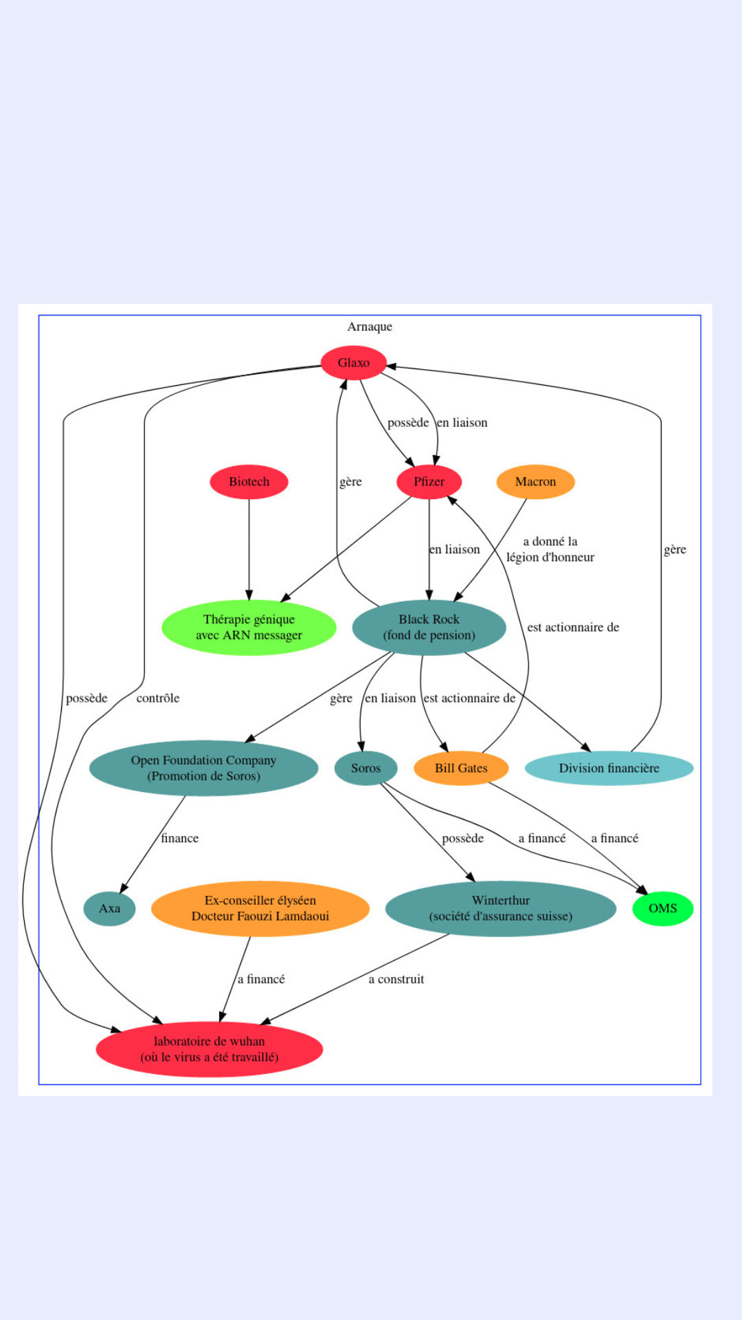
Posons nous les bonnes questions
Pourquoi la police....
- Posez vous la question
- Je ne dis pas de quel côté je suis, ni complotiste ni pro vaccin
- Je parle juste en tant qu’humain simple
- Juste une question
- Pourquoi la police est elle exempte du vaccin?
- Plusieurs choix :
- elle mérite la contamination
- le vaccin est dangereux pour elle
- macron a besoin d’elle et ne veut pas la tuer
- covidus ne s’attaque pas à la police
- Rien que ça, ça donne beaucoup de réponses aux questions
- Et je suis franchement étonné que personne n’y ait pensé
